9428cn太阳集团古天乐
旧站入口
电子地图
后台管理
网站首页
太阳简介
师资队伍
本科招生
专业认证
研究生教育
中外合作
教科动态
太阳集团
党建工作
汽车文化
就业服务
校友家园
下载中心
通知公告
学院新闻
通知公告
媒体车院
学院风采
热门文章
2025年7月9428cn太阳集团古天乐研究生直播宣讲
【车院百事通】2025新生入学指南
【视频说学院】院长解读学院发展
9428cn太阳集团古天乐学生日常服务指南
9428cn太阳集团古天乐召开“立德树人、五育并举”专题学习
9428cn太阳集团古天乐召开全院教师座谈会
9428cn太阳集团古天乐学生日常服务指南-2025版
【本科教育教学审核评估】9428cn太阳集团古天乐召开新版专业人才培养方案课程梳理研讨会
力学学科硕士学位点
【本科教育教学审核评估】9428cn太阳集团古天乐召开2024届毕业生座谈会
当前位置:
网站首页
>>
通知公告
>> 正文
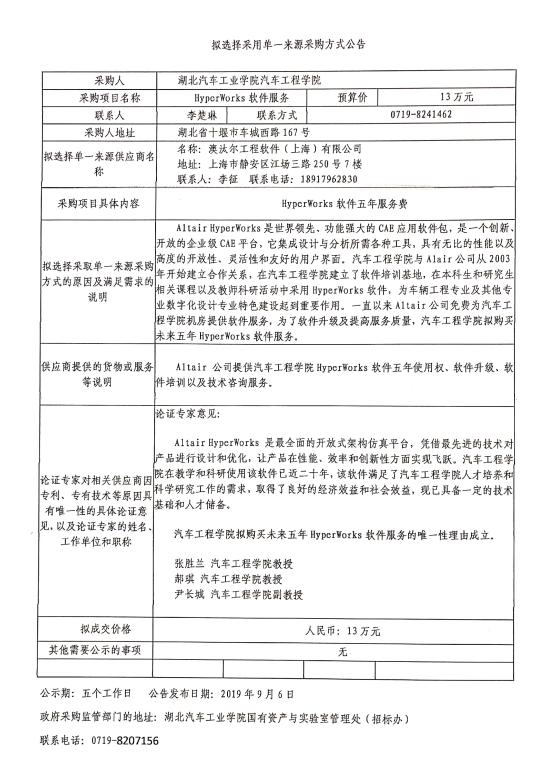
拟选择采用单一来源采购方式公告-hyperworks软件服务项目
2019年09月11日 16:46 点击:[]
公示链接:
http://cgw.huat.edu.cn/info/1046/1691.htm
上一条:
hyperworks软件服务项目单一来源采购结果公告
下一条:
关于重申教师节、中秋节、国庆节期间廉洁纪律的通知
【
关闭
】